我校已于3月31日完成一志愿考生复试工作,根据国家下达我校的最终招生计划数和我校各学科(专业)一志愿考生拟录取情况,我校各学科(专业)还有一定数量的招生名额。现面向全国征集普通计划和“退役大学生士兵”专项计划考生调剂志愿。
一、复试分数线
我校2024年研究生招生考试申请调剂考生进入复试的初试成绩按照2024年研考国家初试成绩要求执行。
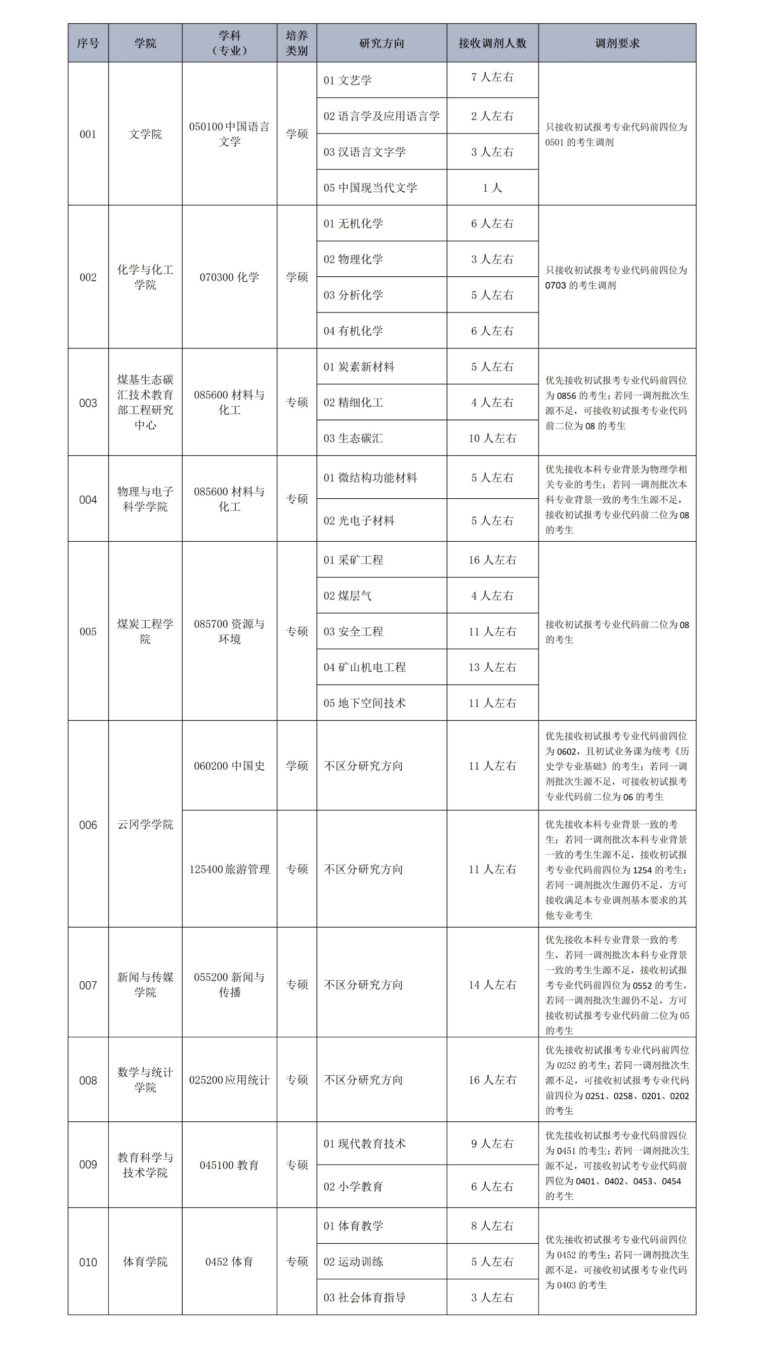
二、拟接收普通计划考生调剂志愿的专业及相关信息
我校各学科(专业)本批次均接收普通计划考生调剂志愿,部分学科(专业)按照研究方向接收调剂志愿。接收调剂志愿的学科(专业)、研究方向及调剂名额的大约数量见下表:

三、调剂基本要求
1.符合调入专业的报考条件。
2.初试成绩达到教育部统一规定的A类考生复试分数线(单科、总分)。
3.原则上,调剂考生第一志愿专业与调入专业相同相近,或初试科目与调入专业初试科目相同相近。
4.报考工商管理、公共管理、旅游管理、工程管理、会计、图书情报、审计专业学位硕士的考生,在满足调入专业报考条件、且初试成绩同时符合调出专业和调入专业在调入地区的全国初试成绩基本要求的基础上,可申请相互调剂,但不得调入其他专业;报考其他专业的考生不得调入以上专业。
5.报考“退役大学生士兵”专项计划的考生,申请调剂到普通计划录取,其初试成绩须达到调入专业所在学科门类(专业学位类别)的全国初试成绩基本要求,符合条件的,可按规定享受退役大学生士兵初试加分政策。第一志愿报考普通计划、符合“退役大学生士兵”专项计划报考条件的,以及第一志愿报考“退役大学生士兵”专项计划的,均可申请调剂到我校该专项计划,其初试总成绩可低于全国初试成绩要求50分,单科成绩可低于全国初试成绩要求10分。调入“退役大学生士兵”专项计划招录的考生,不再享受退役大学生士兵初试加分政策。
四、拟接收“退役大学生士兵”专项计划考生调剂志愿的专业及相关信息
我校“退役大学生士兵”专项计划调剂名额共5个,只在部分学科、专业接收调剂志愿。具体见下表:

表内未列出的其他专业不接收本专项考生调剂。
五、系统开放时间
我校将于2024年4月8日0时开放调剂系统,启动第一轮招生调剂报名,开放时长不少于12个小时。
六、调剂流程
1.研招网调剂系统开通后,考生登陆“中国研究生招生信息网”(http://yz.chsi.com.cn,http://yz.chsi.cn)填写个人调剂志愿,补充调剂手续及相关资料。
2.如学校接受考生调剂申请,学校研究生招生部门将在中国研究生招生信息网内向考生发送复试通知,考生须在规定时间内回复确认。
3.复试合格拟录取的调剂考生,学校研究生招生部门向考生发送待录取通知,考生须在学校规定的时间内完成网上确认,否则按考生自动放弃处理。
七、复试其他事项
1.我校未开通任何用于预调剂的 QQ群、微信群及全国硕士生招生调剂服务系统以外的调剂系统。拟调剂考生需待研招网的调剂服务系统正式开通后,按照我校公布的调剂要求,在规定时间内填报志愿,考生调剂信息以研招网上考生填报内容为准。
2.我校硕士研究生调剂、复试和录取工作具体的方式、时间、细则等参见《山西大同大学2024年硕士研究生招生申请调剂考生复试须知》,请考生随时关注山西大同大学官网或山西大同大学研究生工作部网站发布的最新信息。
3.参加复试的考生须符合我校复试分数要求,未过国家线的考生不具备复试(含调剂复试)资格;退役士兵专项计划考生的分数线按照学校的具体要求执行。根据教育部相关规定,我校实行差额复试,差额比例一般不低于120%。
注意:受考生调剂报名、接受复试通知、复试报到率等不确定因素影响,学校可能根据实际情况对本公告发布的本批次各调剂学科、专业(方向)的调剂名额进行调整。
如有调整,我们会及时发布更新信息,请留意我校研究生工作部官网最新通知。
请有意向的考生密切关注相关信息,及时登录系统,进行调剂志愿填报。
竭诚欢迎广大考生报考我校。
山西大同大学研究生工作部
2024年4月3日




